Flyerbar67 Geschrieben 4. Februar 2012 Geschrieben 4. Februar 2012 Einfach nur wunderschön :-) Ich beneide dich wirklich für deinen unendliche Geduld, den Arbeitseifer und letztendlich um das Durchaltevermögen und Know How um dieses wunderschöne Einzelstück gertigzustellen. Weitermachen Marsch Marsch ! Gruss Dirk
PinGeorge Geschrieben 7. Februar 2012 Autor Geschrieben 7. Februar 2012 Jeden Tag arbeite ich an dem Projekt, wenn nichts dazwischen kommt..... so wie gestern. Da musste dann der ganze Tag für die Autoreparatur herhalten Zur Zeit arbeite ich schon an den Layouts für das neue Powerdriver Board! Nachdem der Sockel nun unter dem Cabinet montiert worden ist, werde ich alle drei Seiten mit dünnen 4mm starken Sperrholzplatten verkleiden. Nachdem die Platten dann alle passend zugeschnitten worden sind, werden diese dann mit den Steinen graviert.
PinGeorge Geschrieben 7. Februar 2012 Autor Geschrieben 7. Februar 2012 Das Ganze muß dann auf der rechten Seite auch erfolgen - auch wenn der Flipper an der Wand steht und man es später nicht mehr sehen kann. An der unteren Kante der Backbox wurden auch schon die Übergänge für die Steine hergestellt so das fast alles fertig ist für den Anstrich.
PinGeorge Geschrieben 7. Februar 2012 Autor Geschrieben 7. Februar 2012 Zuerst werden wieder die schwarzen Fugen mit einem kleinen Pinsel angestrichen, so das ich danach.......
PinGeorge Geschrieben 7. Februar 2012 Autor Geschrieben 7. Februar 2012 ...... mit einer kleinen Schaumrolle die graue Grundfarbe streichen kann. Auf dem Bild sind schon die Arbeiten für die Nachbearbeitung der Steine zu sehen; diese werden in mehreren Arbeitsschritten mit grün, rot, weiß, braun & schwarz schattiert.
PinGeorge Geschrieben 7. Februar 2012 Autor Geschrieben 7. Februar 2012 Erstmalig werde ich nun etwas ganz Neues an diesem Flipper einbauen und modifizieren. Mein WB wird nun Siderails aus Steinen bekommen, und auch die Lockdownbar wird später so gestaltet. Zuerst schneide ich zwei Streifen aus Multiplex und versehe diese beidseitig mit einer 45 Grad Fräskante. Dann werden die beiden Streifen verleimt und mit dünnen Stiften vernagelt.
PinGeorge Geschrieben 7. Februar 2012 Autor Geschrieben 7. Februar 2012 Danach wird diese Leiste dann mit gefrästen Gravuren versehen und mit einer Holzraspel werden dann die Steine geformt. Innen kommen dann später neue Sideboard Wände, die dann komplett mit einer LED Beleuchtung versehen werden für die Sterne. Da die Stein-Siderails nach innen 15mm überstehen, wird das zusätzliche neue Sideboard komplett überdeckt.
PinGeorge Geschrieben 7. Februar 2012 Autor Geschrieben 7. Februar 2012 Hier sind nun beide neue Stein-Siderails fertig und bereit für die farbliche weitere Behandlung. Im Vordergrund habe ich bereits neue Plastics zugeschnitten, die schon bald bedruckt werden können......
PinGeorge Geschrieben 7. Februar 2012 Autor Geschrieben 7. Februar 2012 ...... und dann hier montiert werden!
PinGeorge Geschrieben 7. Februar 2012 Autor Geschrieben 7. Februar 2012 Und hier nun der Flipper nach seinen aufwendigen Modifikationen; wie er sich nun präsentiert. Heute bin ich zufrieden, das ich mir diese zusätzliche und aufwendige Arbeit angetan habe. Das Ergebnis spricht für sich, für ein wirklich schönes Einzelstück.
Gozzle Geschrieben 8. Februar 2012 Geschrieben 8. Februar 2012 (bearbeitet) Einfach WOW!! Bearbeitet 8. Februar 2012 von Gozzle
PinGeorge Geschrieben 9. Februar 2012 Autor Geschrieben 9. Februar 2012 Danke..... Vor einigen Tagen wurde der erste Entwurf für das Mini-Playfield angelegt. Hier wird es nun zwei kleine Flipperfinger Paare geben, drei Jet Spins und einige Drop Targets für die Komplettierung des Creature Trap. Werden alle Targets beleuchtet, wird die Trap geöffnet, die sich vorne zwischen den Flipperfinger mittig befindet. Zusätzlich werden unter dem playfield noch zwei Magnete montiert; und in der Ecke befindet sich dann das Toy - Highlight: Ein drehender "Jack-In-The-Box" Würfel. Ähnlich aufgebaut wie vom bekannten Magic Trunk des TOM, jedoch noch mit einem zusätzlichen Feature Highlight. Die komplette und schwierige Konstruktion ist bereits in meinem Kopf, so das sich hier keine weiteren Probleme ergeben dürften. Mit den Arbeiten zu diesem kleinen Spielfeld wird schon bald begonnen, es folgen in Kürze die Grafiken und die Herstellung hier an dieser Stelle.
ELmchen Geschrieben 9. Februar 2012 Geschrieben 9. Februar 2012 Unfassbar Ich vermute Du warst Chefdesigner in den 90ern bei Williams und wegen Dir mussten die dichtmachen weil Du das Budget um ne trilliarde überzogen hast Ne wirklich, unbeschreiblich was du da leistest Gruß Elmar
PinGeorge Geschrieben 13. Februar 2012 Autor Geschrieben 13. Februar 2012 Hi Elmar! Also mir ist davon nichts bekannt........ & Momentan arbeite ich an den Layouts für das Powerdriver Board und von den vielen kleinen Leiterbahnen laufen mir die Augen rund....... aber es ist nun fast fertig und in Kürze kann ich dann die vielen neuen Modifikationen integrieren. Danach wird dann alles nach dreimaliger Prüfung zur Filmbelichtung vorbereitet.
PinGeorge Geschrieben 1. März 2012 Autor Geschrieben 1. März 2012 Die Vorderseite ist nun in Arbeit, und hier erstelle ich mir zuerst die Grafiken als Umriss für die Position der Bauteile. Das in rot angelegte Layout wird später in weiß auf die Platine aufgedruckt, damit die Bestückung der Platine einfacher vonstatten geht. Mittlerweile sind bereits die Leiterbahnen der Vorderseite in Arbeit, und nach Abschluss dieser Arbeit mache ich dann die Erweiterung des Powerdriver Boards.
Duffy Geschrieben 2. März 2012 Geschrieben 2. März 2012 Gefällt mir guuuuut auch wenn es im ersten Moment ein wenig verwirrend ist, dass man bei dem Schaltplan die Leiterbahnen DURCH die Platine durschsehen kann (oder verstehe ich da was falsch? Was mir noch nicht so ganz einleuchtet, ist der dicke Kondensator C01 in der Mitte: Ist der nur am Minuspol angeschlossen oder sehe ich bloß den Ausgang über Plus nicht? Vielen Dank im voraus für die Erklärungen hierzu, schließlich will man das ganze ja nicht nur sehen, sondern auch verstehen. Ich freu mich schon auf weitere Updates, Duffy
Flyerbar67 Geschrieben 4. März 2012 Geschrieben 4. März 2012 Ich kriege den Mund vor Staunen gar nicht mehr zu Kennen die bekannten Flipperdeisgner denn schon deinen Tread? Ich glaube du wirst mit der Fertigstellung für immer in der Hall of Fame sein, was unser Hobby anbetrifft. Wahnsinn ! Gruss Dirk
Schnulli Geschrieben 5. März 2012 Geschrieben 5. März 2012 Wenn ich Oskars vergeben würde für Flipper, hättest DU nicht nur einen sicher! Neidische Grüsse Schnulli
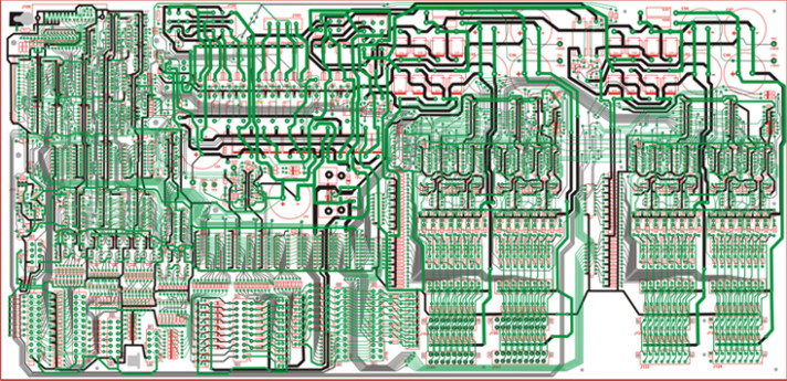
PinGeorge Geschrieben 29. März 2012 Autor Geschrieben 29. März 2012 Viel um die Ohren und keine richtige Zeit für meine Flipperprojekte...... aber es gibt wieder neues zu berichten. Zuerst jedoch zu Euren Fragen bzw. Anregungen. Also bis dato war das Layout noch nicht komplett, was nun der Fall ist. Bei dem Powerdriver Board handelt es sich um ein Multilayer Design, d.h. das die Platine beidseitig Leiterbahnen führt. Bei der Menge an Leiterbahnen könnte man das Ganze sonst nie unterbringen oder müsste dann ein riesiges Board bauen. Bei der schwarzen Grafik handelt es sich um die untere (hintere) Board Ebene. Das grüne Layout ist dann für die Vorderseite gedacht. So können dann die Leiterbahnen kreuzen, was einer wahren Achterbahnfahrt gleicht..... und mir manchmal den Kopf rauchen lässt! Was die Pinheads gerade aus dem US Raum betrifft, so bin ich dort gut bekannt, da ich in einem anderen Forum tätig bin ( Kanada ) Diese Plattform bringt dann schnell alle Infos, unter anderem zu rgp ( google ) und anderen Foren rüber. Nun ist das Layout komplett fertig geworden und zu 99,9% fehlerfrei. Eine letzte Endkontrolle kommt erst dann, wenn die Erweiterung fertig gezeichnet ist. Das Board erhält nun die Erweiterung und wird hierbei um knapp 25% größer. Dabei werden viele neue IC´s, Kondensatoren, Widerstände und Anschlüsse eingebaut für die Lamp Matrix C % D. Dies werden dann J 121 - J 124. Hierbei können dann statt der 128 Lampen nun 256 angesteuert und lokalisiert werden. Das originale Board hatte übrigens schon Anschlüsse frei an U25......
PinGeorge Geschrieben 15. April 2012 Autor Geschrieben 15. April 2012 Das Board ist von den Layouts nun komplett fertig gestellt worden. Es war eine unglaublicher Kraftakt um die neuen Bauteile einzubinden, für die letzten Leiterbahnen brauchte ich dann noch volle zwei weitere Tage...... da alles schon sehr knapp und eng ist und man dann überlegen muss...... wo sollen die neuen Leitungen her laufen. Mittlerweile mache ich die finalen Arbeiten am Layout, alles muß nocheinmal überprüft werden ob nirgendwo eine Kollision ist, was dann zum unweigerlichen Kurzschluss und Fehlfunktionen führen würde. Auch die Teile sind geordert worden, und hier musste ich dann drei weitere Tage an Arbeit investieren. Das Ganze war schwerer als ich es mir dachte und ich musste um alle Bauteile zu bekommen diese bei fünf verschiedenen Quellen ordern. Besonders ärgerlich war hierbei das einige Bauteile nicht mehr lieferbar sind und dann durch Ersatzprodukte zusammengestellt werden mussten wie FET Transistor STP20N10L - ersetzt durch IRL 540N. Auch die Beschaffung der Molex PCB Header erwies sich alles andere als einfach hier in Deutschland, was in den Staaten wesentlich einfacher geht weil die dort anscheinend mehr mit solchen Bauteilen arbeiten. Aber in einigen Tagen ist alles hier und dann geht es bald in die Produktion der beiden neuen Boards - eins dann schon für den Medieval Madness. Hierbei werden die Boards dann im Siebdruckverfahren mit rotem Lötstopplack bedruckt, auch die Beschriftung in weiß wird mit Signierlack aufgedruckt.
PinGeorge Geschrieben 27. April 2012 Autor Geschrieben 27. April 2012 Alle Teile sind nun da - bis auf einige wenige Kondensatoren die auf dem Weg sind. Während der Bestellung der Teile konnten einige Teile nicht mehr geliefert werden, so das dann hierfür Ersatz bestellt werden musste. Hierdurch muß ich nun schon wieder einiges an dem Layout ändern - es nimmt kein Ende. Großes Problem sind hierbei die Molex Header der Serie MLX, diese werden nun mit einer neuen Serie von Molex ersetzt. Im Bild die vielen Teile die bald eingelötet werden müssen. Im Hintergrund stehen schon die Farben für den Siebdruck; 2K Lötstopplack in rot und 2K Signierfarbe in weiß für die Beschriftung.
PinGeorge Geschrieben 4. Mai 2012 Autor Geschrieben 4. Mai 2012 ALLE Teile sind da - und wieder musste einiges am Layout geändert werden - da schon wiede einige Bauteile durch andere ersetzt werden mussten. Nun ist das Layout fertig und ich habe mir einen Papier Vorabdruck erstellt. Schön zu sehen die gewaltige Größe, es wird gerade einmal genau unten in den Cabinetboden passen. Als nächstes werden nun alle Leiterbahnen noch ein letztes Mal geprüft, und dann werden die Layout Dateien in die Druckvorstufe gehen. Hier werde ich dann 5 Filme erstellen in höchster Auflösung von 3540dpi. Also wenn alles gut läuft geht es in einer Woche dann endlich in die Produktion......
PinGeorge Geschrieben 16. Mai 2012 Autor Geschrieben 16. Mai 2012 Die Druckvorstufe ist nun abgeschlossen - (leider) gab es vorher noch einige kleine Fehler die beseitigt werden mussten. Hier hat sich dann der letzte Kontrollcheck doch noch bewährt. Auf diesem Bild sind nun die Filme zu sehen für die Leiterbahnen von Vorder- und Rückseite.
PinGeorge Geschrieben 16. Mai 2012 Autor Geschrieben 16. Mai 2012 Auf dem nächsten Bild nun ein Film von der Rückseite des Boards - dies wird der Druck in rot für die Lötstoppmaske.....
PinGeorge Geschrieben 16. Mai 2012 Autor Geschrieben 16. Mai 2012 Hier nun der weiße Druck für die Vorderseite, dieser Druck wird nach der roten Lötmaske gedruckt und erleichtert mir später den Einbau der vielen Bauteile.....
Empfohlene Beiträge
Erstelle ein Benutzerkonto oder melde Dich an, um zu kommentieren
Du musst ein Benutzerkonto haben, um einen Kommentar verfassen zu können
Benutzerkonto erstellen
Neues Benutzerkonto für unsere Community erstellen. Es ist einfach!
Neues Benutzerkonto erstellenAnmelden
Du hast bereits ein Benutzerkonto? Melde Dich hier an.
Jetzt anmelden